概率与分布#

import matplotlib.pyplot as plt
import numpy as np
from scipy import stats

plt.style.use("fast")

1. 条件概率#

1.1. 定义#

  • 古典概率

    • 无需实验

    • 没有误差

    • 可能性有限且大小相等

  • 条件概率

    • 指事件\(𝑨\)在事件\(B\)已发生条件下的发生概率

    • 表示为:\(P(A|B)\)\(P(AB) = P(B|A)P(A)\)

1.2. 事件的运算#

在概率论中,考虑一个样本空间 Ω,它是所有可能结果\(ω\)的集合,以及它的子集的集合\(F\),其结构为 σ 代数,其元素称为事件(event)。

  • 有限可加性

\[ A ⊂ B ⇒ P(B-A) = P(B) - P(A) ⇒ P(A) ⩽ P(B) \]
  • 加法定律

\[ P(A ∪ B) = P(A) +P(B) -P(AB) \]
  • 独立性

\[独立 ⇔ P(AB) = P(A)P(B) ⇒ A ∩ B = ∅\]
  • 推论 1

\[\begin{split} \begin{cases} P(AB) = P(A)P(B) \\ P(A)> 0\\ \end{cases} ⇔ P(B|A) = P(B) \end{split}\]

1.3. 全概率公式#

  • 完备事件群:任意两事件互斥,所有事件的并集是整个样本空间(必然事件)

  • 全概率公式:对完备事件组\(B_{i}\),若事件都有正概率,则对任一事件\(𝑨\)都有如下公式成立

\[ P(A) = P(Aω) = P(∑_{1}^{n}AB_{i}) = ∑_{1}^{n}{P(AB_{i})} = ∑_{1}^{n}{P(B_{i})P(A|B_{i})} \]

2. 随机分布#

2.1. 随机变量#

  • 随机变量

一个真实的随机变量 X 是一个(可度量的)从\(Ω\)\(ℝ\)的映射。

\[ X: ω ∈ Ω ↦ x ∈ ℝ \]
  • 离散随机变量

若一个随机变量\(X\)\(ℝ\)的一个子集中取值,其取值个数可度量,则说它是离散的。

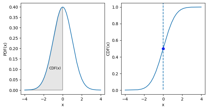
2.2. 分布函数#

  • 概率质量函数(Probability Mass Function,PMF):离散随机变量在各特定取值上的概率。

  • 概率密度函数(Probability Density Function,PDF):连续随机变量的 PMF。

  • 累积分布函数(Cumulative Distribution Function,CDF):PDF 的积分,是分位数的倒数。

\[ \mathrm{CDF}(x) = ∫_{-∞}^x\mathrm{PDF}(x) dx \]
\[ P(a ⩽ x ⩽ b) = ∫_a^b\mathrm{PDF}(x) dx = \mathrm{CDF}(b) - \mathrm{CDF}(a) \]

\(k\) 个随机值的和 \(S_{k} ≥ 4\sqrt{k}\)

  • 生存函数(Survival Function,SF):1 - CDF,给出大于给定值的值的概率。也可解释为数据”存活”超过某个值的比例。

  • 百分点函数(Percentile Point Function,PPF):CDF 的逆函数。

  • 逆生存函数(Inverse Survival Function,ISF)

Hide code cell source

_, axes = plt.subplots(1, 2, figsize=(8, 4))

start, end = -4, 4
loc, scale = 0, 1
func = stats.norm(loc, scale)

x = np.linspace(start, end, 201)
y = func.pdf(x)

ix = np.linspace(start, loc)
iy = func.pdf(ix)

shade = [(start, 0), *zip(ix, iy), (loc, 0)]
polygon = plt.Polygon(shade, facecolor="0.9", edgecolor="0.5")
axes[0].plot(x, y)
axes[0].add_patch(polygon)

axes[0].text(
    0.2 * (start + loc),
    0.25 * func.pdf(loc),
    "CDF(x)",
    horizontalalignment="center",
    fontsize="small",
)
axes[0].set(xlabel="x", ylabel="PDF(x)")

y_ = func.cdf(x)
axes[1].plot(x, y_)
axes[1].plot(loc, func.cdf(loc), marker="o", color="b")

axes[1].axvline(x=0, ymin=0.05, ymax=1, ls="--")
axes[1].set(xlabel="x", ylabel="CDF(x)")

plt.show()
../_images/37231eab8caa9e91c31f930eb2699568a99d9fd566066ff56fc3fc1fe2c5a9c5.png

3. 常见离散分布#

3.1. 二项分布#

设试验 E 只有 2 种可能结果 A 和 Ā,则称 E 为 Bernoulli 试验,将此试验独立重复\(n\)次,即为\(n\)重 Bernoulli 试验(如放回抽样),其结果的发生概率服从 Bernoulli 分布,也叫 0-1 分布。

将后者的试验结果\(X\)扩展为 ℤ,则其中一个结果\(k (k ∈ ℤ)\)的发生概率\(P\{X = k\}\)服从二项分布

\[ P(X = k) = \binom{n}{k}p^{k}(1 - p)^{n - k}, k ∈ ℕ \]

其名称源于,其 PMF 形式类似二项式定理

\[ (a + b)^{n} = ∑∑_{k=0}^{n}\binom{n}{k}a^{n - k}b^{k} (∀a, b ∈ ℝ, ∀n ∈ ℤ⁺) \]

Hide code cell source

ns = [10, 20, 20, 40]
ps = [0.2, 0.1, 0.2, 0.2]
alphas = np.arange(1, len(ns) + 1) * 0.2

X = np.arange(0, 20 + 1)

_, ax = plt.subplots(figsize=(8, 6))

for n, p, alpha in zip(ns, ps, alphas):
    y = stats.binom(n=n, p=p).pmf(X)
    ax.bar(X, y, label=f"N={n}, p={p}", alpha=alpha)

ax.set(xlabel="x", ylabel="PMF(X)", title="Binomial Distribution")
ax.legend()

plt.show()
../_images/e2d660d537542aae56e4f64c761febaae4199f1d6771fbac5ce36539edfbcb50.png

假如投一个正六面体的筛子 256 次,则得到 32 次 6 的概率,可由如下方式计算

def binomial_test(n, p, checkVal):
    p_oneTail = stats.binomtest(checkVal, n, p, alternative="greater")
    p_twoTail = stats.binomtest(checkVal, n, p)

    return (p_oneTail.pvalue, p_twoTail.pvalue)


n, p = 256, 1 / 6
checkVal = 64

p1, p2 = binomial_test(n, p, checkVal)
print(
    f'The chance that you roll {checkVal} or more "6" is {p1:5.3f}, and the chance of an event as extreme as {checkVal} or more rolls is {p2:5.3f}'
)
The chance that you roll 64 or more "6" is 0.000, and the chance of an event as extreme as 64 or more rolls is 0.001

3.2. 超几何分布#

一批产品共\(N\)个,其中废品\(M(⩽ N)\)个。随机抽取\(n\)个,含\(m\)个废品的概率服从超几何分布,相当于不放回抽样的二项分布

\[ P(X = m) = \binom{N - M}{n - m} \binom{M}{m}/\binom{N}{n} \]

Hide code cell source

Ns = [10, 20, 20, 40, 40]
Ms = [2, 4, 4, 16, 32]
ns = [2, 2, 4, 16, 16]
alphas = [0.2, 0.2, 0.4, 0.6, 0.6]

_, ax = plt.subplots()

X = np.arange(0, 26, 1)
for N, M, n, alpha in zip(Ns, Ms, ns, alphas):
    y = stats.hypergeom(N, M, n).pmf(X)
    ax.bar(X, y, label=f"N={N}, M={M}, n={n}", alpha=alpha)

ax.set(xlabel="X", ylabel="PMF(X)", title="Hypergeomic Distribution")
ax.legend()

plt.show()
../_images/2fad86a37724f9028da1d2a2b7aa328a50664ceb12ec42cfc9ff1b44ebe1621b.png

3.3. 几何分布#

\(n\)次 Bernoulli 试验中,第\(k+1\)次才第一次成功的机率服从几何分布,记作\(X ∼ G(p)\),也可以理解成连续失败\(k\)次的概率分布。

\[ P(X = k) = p(1-p)^k, k ∈ ℕ \]

几何分布得名于几何级数:

\[ G = ∑_{i=0}^{n} r^{i} = \frac{1 - r^{n + 1}}{1 - r},\ r ≠ 1 \]

Hide code cell source

ps = [0.1, 0.5, 0.8]
alphas = [0.2, 0.2, 0.6]

X = np.arange(0, 26, 1)

_, ax = plt.subplots(figsize=(8, 6))

for p, alpha in zip(ps, alphas):
    y = stats.geom(p=p).pmf(X)
    ax.bar(X, y, label=f"p={p}", alpha=alpha)

ax.set(xlabel="X", ylabel="PMF(X)", title="Geometric Distribution")
ax.legend()

plt.show()
../_images/3a4489004fea28e30aa0e74d6f1b10af39da3f9ccd32d686347bbf717338bfaa.png

3.4. 负二项分布#

已知合格率为\(p\)时,进行\(n\)次实验,抽到合格品\(r\)个,服从分布负二项分布,即重复\(n\)次的几何分布

\[ P(X = k) = \binom{k + r - 1}{r - 1}p^{r}(1 - p)^{k} \]

此分布得名于负二项展开式

\[ (1 - x)^{-n} = ∑_0^{∞} \binom{i + n + 1}{n + 1} x^{n} \]
ns = [10, 20, 20, 40]
ps = [0.8, 0.4, 0.8, 0.8]
alphas = np.arange(1, len(ns) + 1) * 0.2

X = np.arange(0, 26, 1)

_, ax = plt.subplots(figsize=(8, 6))

for n, p, alpha in zip(ns, ps, alphas):
    y = stats.nbinom(n=n, p=p).pmf(X)
    ax.bar(X, y, label=f"n={n}, p={p}", alpha=alpha)

ax.set(xlabel="X", ylabel="PMF(X)", title="Negative Binomial Distribution")
ax.legend()

plt.show()
../_images/4817a0234330cd0167e4b547e45f910cf793362974fa1e8d98ede20a695bc58f.png

\(r\)为整数时,又称 Pascal 分布。

3.5. Poisson 分布#

Poisson 分布用于描述单位时间内随机事件发生的次数。将时间切分为\(n\)个时段,设某事件的总发生次数为\(λ\),则一个时段内该事件发生的概率为\(p= λ/n\),代入二项分布,

\[ P(X = k) = \binom{n}{k}\big(\dfrac{λ}{n}\big)^{k}\big(1-\dfrac{λ}{n}\big)^{n - i} \]

\(n → ∞\)

\[ \binom{n}{k}/n^{k} → 1/k! \]
\[ \big(1 - \frac{λ}{n}\big)^{n} → e^{-λ} \]

\[ P(X = k) = e^{-λ}⋅\frac{λ^{k}}{k!}, k ∈ ℕ \]
  • Poisson 分布的均值、方差具有线性可加性

λs = [1, 5, 10]
alphas = [0.2, 0.2, 0.6]

X = np.arange(0, 26, 1)

_, ax = plt.subplots(figsize=(8, 6))

for λ, alpha in zip(λs, alphas):
    y = stats.poisson(mu=λ).pmf(X)
    ax.bar(X, y, label=f"λ={λ}", alpha=alpha)

ax.set(xlabel="X", ylabel="PMF(X)", title="Poisson Distribution")
ax.legend()

plt.show()
../_images/cefc72f181709df185a474e33d9e34389aa5a6ad2317be06f2764818f6ca1aa3.png

3.6. 小结#

离散分布

表示

结果取值

常见情况

Bernoulli 分布

\(Bern(p)\)

\(\{0, 1\}\)

单样本互斥事件

二项分布

\(B(n, p)\)

多样本互斥事件

超几何分布

\(H(N, m, n)\)

不放回二项分布

Poisson 分布

\(Pois(λ)\)

小概率事件

  1. \(n ≥ 20, p ⩽ 0.05\)\(B(n, p) → Pois(λ)\)

  2. \(np ≥ 5\)\(B(n, p) → 𝒩(np, np(1 - p))\)

  3. \(λ ≥ 20\)\(Pois(λ) → 𝒩(λ, λ)\)

  4. \(N → ∞\)\(H(N, m, n) → B(n, p)\)(当\(n\)固定,则\(p=M/N\)固定)

4. 常见连续分布#

4.1. 指数分布#

指数分布表示 Poisson 过程中的事件的时间间隔。可以看作是逆 Poisson 分布。

逆分布(inverse distribution)是随机变量的倒数服从的分布。

概率密度函数

\[\begin{split} f(x, λ) = \begin{cases} λe^{-λx}, & x ≥ 0\\ 0, & x < 0 \end{cases} \end{split}\]

其中,\(λ > 0\),是分布的参数,即每单位时间发生该事件的次数。

Hide code cell source

locs = [0.5, 1, 2]
alphas = [0.4, 0.4, 0.6]

X = np.linspace(0, 10, 100)

_, ax = plt.subplots(figsize=(8, 6))

for loc, alpha in zip(locs, alphas):
    y = stats.expon.pdf(X, loc=loc)
    ax.plot(X, y, label=f"n={loc}", alpha=alpha)
    ax.fill_between(X, y, alpha=0.25)

ax.set(xlabel="X", ylabel="PDF(X)", title="Exponential Distribution")
ax.legend()

plt.show()
../_images/cf99420620f29043a72c6d8dbd7b9d6b13f8eac0d2eeda1f300299a812e37663.png
  • 无记忆性

\[ ∀s, \ t ≥ 0 ⇒ P(X > s + t | X > s) = P(T > t) \]

4.2. Gaussian 分布#

Gaussian 分布或 Gaussian 分布是所有分布函数中最重要的。这是由于所有分布函数的均值在足够大的样本数下都近似于 Gaussian 分布。

概率密度函数

\[ f(x) = \frac{1}{\sqrt{2π} σ} e^{-\frac{(x - μ)^2}{2 σ^2}} \]

该式由 de Moivre-LaPlace 中心极限定理首先给出,详见第二章。

Hide code cell source

locs = [-1, 0, 0]
scales = [1, 1, 2]
colors = ["blue", "green", "orange"]
alphas = [0.4, 0.4, 0.6]

X = np.linspace(-10, 10, 100)

_, ax = plt.subplots(figsize=(8, 6))

for loc, scale, color, alpha in zip(locs, scales, colors, alphas):
    y = stats.norm(loc=loc, scale=scale).pdf(X)
    ax.plot(X, y, label=f"μ={loc}, σ={scale}", color=color, alpha=alpha)
    ax.fill_between(X, y, color=color, alpha=0.25)

ax.set(xlabel="X", ylabel="PDF(X)", title="Normal Distribution")
ax.legend()

plt.show()
../_images/aaf3db46a380eb20856569b8011b2bda1f715ec8ad44b2b610812113489b863f.png

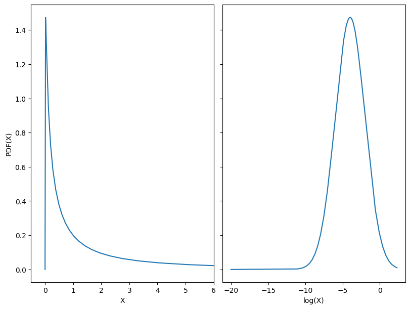
4.3. 对数 Gaussian 分布#

数据的对数正态变换通常用于将高偏度分布变换为 Gaussian 分布。

\[ f(x, s) = \frac{1}{s x \sqrt{2π}} \exp{\big(-\frac{\log^2(x)}{2 s^2}\big)} \]

其中,\(s\)为形状参数。

Hide code cell source

x = np.logspace(-9, 1, 1001) + 1e-9
func = stats.lognorm(2)
y = func.pdf(x)

_, axes = plt.subplots(1, 2, figsize=(8, 6), sharey=True, constrained_layout=True)

axes[0].plot(x, y)
axes[0].set(xlim=(-0.5, 6), xlabel="X", ylabel="PDF(X)")

axes[1].plot(np.log(x), y)
axes[1].set(xlabel="log(X)")

plt.show()
../_images/3bcdbdf4b44107365efd2cec205957d4a0c1189868385dc42f1f03bcd4261a2e.png

4.4. 均匀分布#

概率密度函数

\[\begin{split} \begin{cases} \dfrac{1}{b - a}, & x ∈ (a, b) \\ 0, & x ∉ (a, b) \end{cases} \end{split}\]

Hide code cell source

locs = [0, 0, 1]
scales = [1, 2, 2]
alphas = [0.4, 0.4, 0.6]

X = np.linspace(-5, 20, 100)

_, ax = plt.subplots(figsize=(8, 6))

for loc, scale, alpha in zip(locs, scales, alphas):
    y = stats.uniform(loc=loc, scale=scale).pdf(X)
    ax.plot(X, y, label=f"loc={loc}, scale={scale}", alpha=alpha)
    ax.fill_between(X, y, alpha=0.25)

ax.set(xlabel="X", ylabel="PDF(X)", title="Uniform Distribution")
ax.legend()

plt.show()
../_images/bf48f87b5217883c578c06f80349a8c85b06a3aebf696df3db4b9de4d039a766.png